>> Alter Solutions ist jetzt act digital <<
CRA Beratung
Konformität ohne Umwege
Spezialisierte Beratung zur Erfüllung der Cyberresilienz-Verordnung (Cyber Resilience Act) - wir begleiten Sie strukturiert durch den gesamten Prozess, entwickeln maßgeschneiderte Sicherheitskonzepte und sorgen für eine effiziente Umsetzung ohne Umwege. Wir stehen für klare Kommunikation, realistische Zeitpläne und nachhaltige Ergebnisse.
Überblick über angebotene Beratungsleistungen
Gap-Analyse
Erstellung von Produktinformationen für den Nutzer
Bewertung und Management des Security Risikos
Security Architektur und Ingenieur Support
Durchführung von internen Bewertungen der Konformität
Security Testing
Vorbereitung auf und Begleitung des
Verfahrens der Zulassung
Schulungen und Sensibilisierungen
Management von Schwachstellen
Integration mit anderen Standards (ISO 27001, NIS2)
Beratungsleistungen im Detail
Die Gap-Analyse beinhaltet eine umfassende Bewertung der Cyber-Security-Posture Ihres Produkts. Dies inkludiert auch die Bewertung der dem Produkt zugeordneten Cybersicherheitsprozesse, wie z. B. des Security Testings und des Meldens von Schwachstellen.
Am Ende erhalten Sie von uns einen strukturierten Bericht. Dieser liefert Ihnen nicht nur eine fundierte Einschätzung zur Produktklasse Ihrer Lösung, sondern auch direkt anwendbare Empfehlungen für die Umsetzung.
Mit unserer Gap-Analyse erhalten Sie klare Transparenz über Ihren aktuellen CRA-Stand und wissen genau, wo Sie in der Umsetzung der Anforderungen stehen. Sie profitieren von einem präzisen Fahrplan mit priorisierten Maßnahmen, der Ihnen einen effizienten Weg zur CRA-Konformität aufzeigt. Dies ermöglicht Ihnen eine realistische Ressourcenplanung und Budgetierung für die notwendigen Anpassungen. Die frühzeitige Identifikation von Schwachstellen minimiert Sicherheitsrisiken und vermeidet umfangreiche Nachbesserungen.
Wie gehen wir dabei vor?
- Projekt-Definition: Gemeinsame Definition des Projektumfangs. Welche und wie viele Produkte brauchen eine Zertifizierung, und was ist der aktuelle Stand in Bezug auf die IT-Sicherheit?
- Remote-/Vor-Ort-Bewertung: Analyse der Produkte hinsichtlich ihrer Sicherheit. Erfassung der aktuellen Prozesse für Aktualisierung sowie für kontinuierliche Suche und Meldung von Schwachstellen.
- Risikobewertung: Methodische Analyse des Risikos Ihres Produkts anhand international anerkannter Prozesse. Anschließende Eingruppierung in die passende Produktgruppe („Standard“, „Wichtig“ oder „Kritisch“).
- Ergebnispräsentation: Vorstellung der identifizierten Lücken in einem Workshop.
- Maßnahmenplanung: Gemeinsame Entwicklung eines priorisierten Maßnahmenplans mit konkreten Handlungsempfehlungen.
Der CRA stellt eine Reihe von Anforderungen an die unter ihn fallenden Produkte. Dazu gehört, dass dokumentiert werden muss, welche Softwarebestandteile vorhanden sind und wie diese miteinander interagieren. Außerdem muss der Nutzer umfassend über alle für ihn relevanten IT-Sicherheitsaspekte aufgeklärt werden.
Ein solches, für den Nutzer möglichst leicht und mit wenig Vorwissen verständliches Dokument zu erstellen, kann herausfordernd sein. Gerne helfen wir Ihnen dabei. Wir können Ihnen die komplette Entwicklung der Produktbeilage abnehmen oder Ihr Team bei deren Erstellung unterstützen.
Wir unterstützen Sie bei der Etablierung CRA-konformer Cybersicherheitsanforderungen und deren Realisierung. Basierend auf den CRA-Anforderungen und produktspezifischen Bedrohungsszenarien identifizieren und bewerten wir systematisch die Cybersicherheitsrisiken. Wir entwickeln maßgeschneiderte Risikobehandlungsstrategien für die definierten Schutzziele und implementieren kontinuierliche Risikobewertungsprozesse.
Das strukturierte Vorgehen erfüllt die CRA-Anforderungen und bereitet Sie optimal auf das Assessment vor. Sie profitieren von reduzierten Sicherheitsvorfällen und damit verbundenen Kosten sowie von gestärktem Vertrauen bei Ihren Kunden. Die kontinuierliche Risikobewertung ermöglicht proaktive Maßnahmen gegen neue Bedrohungen.
Wie gehen wir dabei vor?
- Kontextbestimmung: Definition des Risikomanagementumfangs und Festlegung der Risikobewertungskriterien
- Bedrohungsanalyse: Identifikation relevanter Bedrohungen unter Berücksichtigung aktueller Threat Intelligence
- Schwachstellenanalyse: Technische Prüfung auf Verwundbarkeiten
- Risikobewertung: Berechnung der Risikohöhe durch Analyse von Eintrittswahrscheinlichkeit und Schadensauswirkung
- Risikobehandlung: Entwicklung von Strategien (Vermeiden, Reduzieren, Übertragen, Akzeptieren) für identifizierte Risiken
- Maßnahmenplanung: Erstellung eines priorisierten Maßnahmenkatalogs mit Zeit- und Ressourcenplanung
- Implementierungsbegleitung: Unterstützung bei der Umsetzung der Risikobehandlungsmaßnahmen
- Restrisikobewertung: Analyse der verbleibenden Risiken nach Maßnahmenumsetzung
- Etablierung des Risikomanagement-Prozesses: Aufbau eines kontinuierlichen Überwachungs- und Reviewprozesses
Wir führen systematische interne Audits Ihres Produkts durch, um nach Schwachstellen zu suchen und Verbesserungspotenziale zu identifizieren. Wir überprüfen die praktische Umsetzung aller Schutzmaßnahmen entsprechend Ihrer Schutzziele. Als Ergebnis erhalten Sie detaillierte Auditberichte mit konkreten Handlungsempfehlungen und einem Maßnahmenplan zur kontinuierlichen Verbesserung der Sicherheit Ihres Produkts.
Ein Kernbestandteil des CRAs ist die kontinuierliche Untersuchung Ihres Produkts auf Schwachstellen über dessen gesamte Lebenszeit. Schwachstellen müssen zeitnah durch wirksame und kostenlose Sicherheitsaktualisierungen behoben werden. Durch regelmäßiges internes Security Testing gewährleisten Sie, dass bestehende Schwachstellen gefunden werden. Sie können Schwachstellen proaktiv beheben, bevor sie zu Sicherheitsvorfällen führen. Die regelmäßigen Überprüfungen gewährleisten dauerhafte CRA-Konformität und Anpassungsfähigkeit an neue Bedrohungen. Gerne unterstützen wir Sie beim Testing selbst sowie beim Aufbau der internen Infrastruktur für regelmäßige Tests. Auch beim Aufbau eines Systems für Updates unterstützen wir Sie gerne. Hier ist es besonders wichtig, dies früh zu bedenken, da ein Nachbessern oft mit hohen Kosten verbunden ist.
Wie gehen wir dabei vor?
- Auditplanung: Abstimmung von Auditumfang, -zielen und Zeitplan
- Eröffnungsbesprechung: Kick-off mit allen Beteiligten zur Klärung des Auditablaufs
- Auditdurchführung: Systematische Prüfung Ihres Produkts auf Cybersicherheitsschwachstellen
- Beweissicherung: Dokumentation aller Feststellungen mit objektiven Nachweisen
- Abschlussbesprechung: Präsentation der vorläufigen Auditergebnisse und Klärung offener Punkte
- Berichtserstellung: Ausarbeitung eines detaillierten Auditberichts mit Maßnahmenempfehlungen
- Nachverfolgung: Unterstützung bei der Maßnahmenplanung und Überwachung der Umsetzung
- Infrastrukturerstellung: Unterstützung bei der Einrichtung der Prozesse, die ein kontinuierliches Testen auf Schwachstellen sicherstellen
- Entwürfe für Update-Prozesse: Gemeinsam erarbeiten wir einen Prozess, der es ermöglicht, Ihre Kunden dauerhaft mit wirksamen Sicherheitsupdates zu versorgen
- Wissenstransfer (optional): Schulung interner Auditoren für zukünftige eigenständige Audits
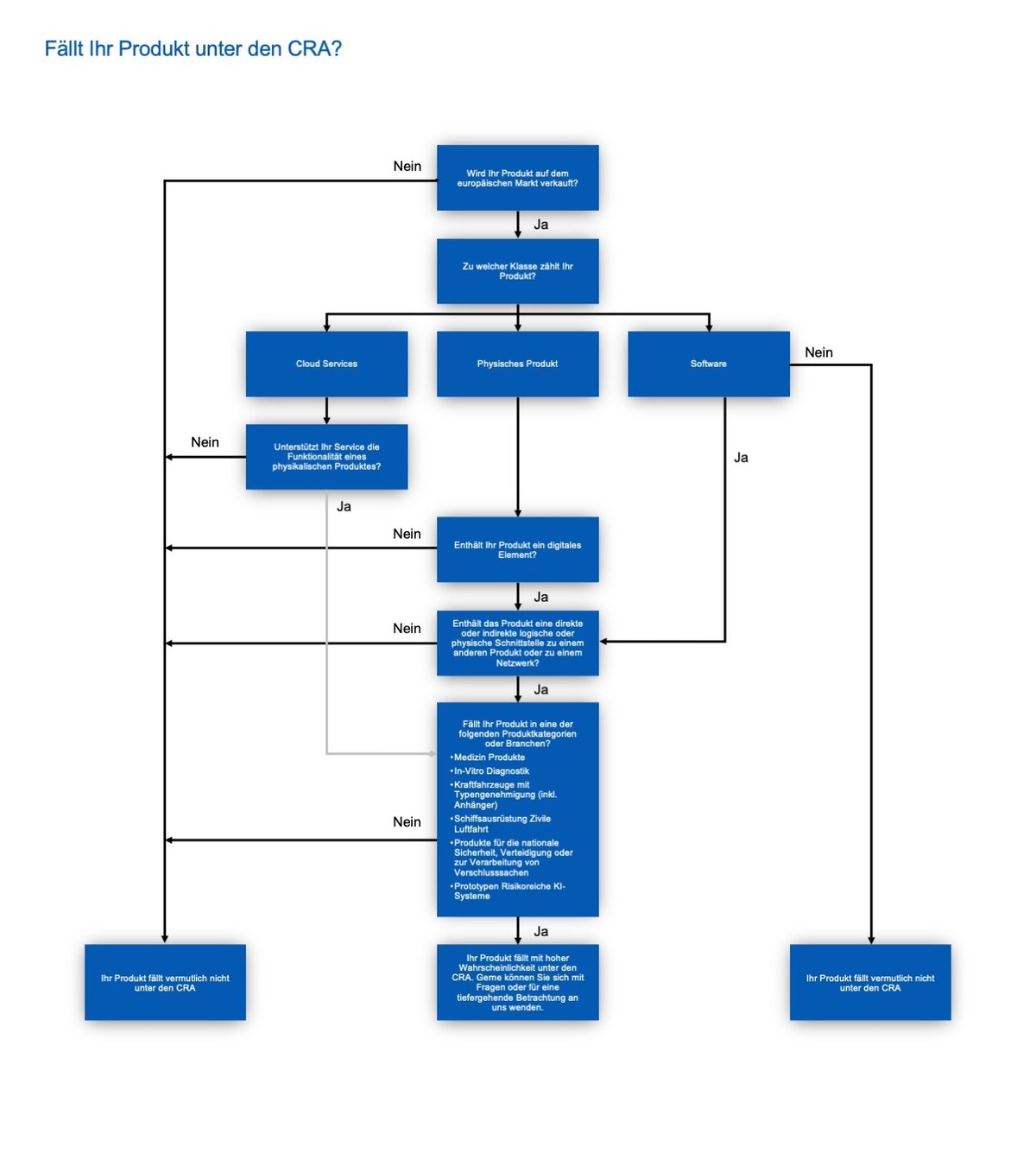
Ganz allgemein fordert der Cyber Resilience Act, dass für alle Produkte, die auf den europäischen Markt kommen, ein angemessenes Cybersicherheitsniveau gewährleistet wird. Hierfür müssen bestimmte Mindestanforderungen, wie z. B. sichere Standardkonfigurationen oder benutzerfreundliche Opt-out-Mechanismen, sichergestellt werden.
Idealerweise berücksichtigt man diese Anforderungen an Verfügbarkeit, Integrität und Vertraulichkeit der zu verarbeitenden Daten bereits in der Konzept- und Entwicklungsphase. Gerne unterstützen wir hier Ihre Entwicklungsteams als Security Architekt oder Security Ingenieur. Wir begleiten Ihre Mitarbeiter durch den Entwicklungsprozess und stellen sicher, dass die geforderten Schutzziele tief im Produkt verankert sind. Da man konzeptionelle Mängel gerade im Kontext der Cybersicherheit nachträglich schwer oder gar nicht mehr beheben kann, sparen Sie hier massiv Kosten. Ein Produkt ohne angemessenes Cybersicherheitsniveau wird auf dem europäischen Markt ab 2027 nicht mehr zugelassen.
Wir bereiten Sie umfassend auf das CRA-Assessment vor und begleiten Sie während des gesamten Prüfprozesses. Die Leistung umfasst einen Pre-Assessment-Check zur Identifikation möglicher Schwachstellen, die Optimierung kritischer Bereiche vor dem Assessment sowie die Vorbereitung aller erforderlichen Nachweise. Wir führen Probeassessments durch, um Sie auf die Prüfungssituation vorzubereiten, und schulen Ihre Mitarbeiter im Umgang mit CRA-Auditoren. Während des Assessments stehen wir als kompetenter Ansprechpartner zur Verfügung und unterstützen bei der Beantwortung von Auditorenfragen.
Durch professionelle Vorbereitung maximieren Sie Ihre Erfolgschancen für die angestrebte CRA-Konformitätsbewertung. Sie gehen selbstbewusst und gut vorbereitet in das Assessment, da alle kritischen Punkte vorab identifiziert und behoben wurden. Die Begleitung durch CRA-Experten reduziert Stress und Unsicherheit bei allen Beteiligten und gewährleistet eine optimale Darstellung Ihrer Sicherheitsmaßnahmen. Durch optimale Vorbereitung verkürzen Sie die Assessment-Dauer und minimieren die Betriebsunterbrechung. Bei Nichtkonformitäten erhalten Sie sofortige Unterstützung bei der Maßnahmenplanung.
Wie gehen wir dabei vor?
- Readiness-Assessment: Durchführung einer finalen Überprüfung der Dokumente
- Gap-Schließung: Gezielte Behebung identifizierter Schwachstellen und Optimierung auf das angestrebte Konformitätsbewertungsverfahren
- Mock-Assessment: Simulation des CRA-Assessments unter realistischen Bedingungen
- Mitarbeitervorbereitung: Coaching der Schlüsselpersonen und Durchführung von Assessment-Trainings
- Assessment-Begleitung: Aktive Unterstützung während des gesamten Prüfprozesses als fachlicher Ansprechpartner
- Nachbereitung: Unterstützung bei der Umsetzung von Verbesserungsmaßnahmen und Vorbereitung auf Re-Assessments
Um die Cyberresilienz der im europäischen Wirtschaftsraum vertriebenen Produkte zu erhöhen, ist es wichtig, Schwachstellen in Produkten frühzeitig zu erkennen und entsprechend zu behandeln. Der CRA definiert hierfür konkrete Mindestanforderungen.
Insbesondere ist gefordert, dass alle Produkte regelmäßig auf Schwachstellen getestet werden. Dieses Security Testing kann herausfordernd sein, da es sich massiv vom herkömmlichen „QA-Testing“ und vom Testen auf funktionaler Ebene unterscheidet. Hier können wir Sie gerne unterstützen: Wir übernehmen alle Testing-Aktivitäten inklusive der Dokumentation für Sie, oder wir schulen und befähigen Ihre Mitarbeiter, das Testen auf Schwachstellen selbst durchzuführen.
Wenn Schwachstellen identifiziert worden sind, müssen diese schnell behoben werden. Anschließend müssen den Nutzern Ihres Produkts entsprechende Security-Updates zur Verfügung gestellt werden. Aktiv ausgenutzte Schwachstellen und schwerwiegende Sicherheitsvorfälle müssen dem CSIRT (Computer Security Incident Response Team) und der ENISA gemeldet werden.
Es ist gefordert, dass jeder Hersteller eine Strategie zur koordinierten Offenlegung von Schwachstellen durch Dritte anbieten. Wir unterstützen Sie auch in diesen Bereichen gerne durch die Ausarbeitung von Prozessen und bei der Implementierung.
Im CRA wird die Erhöhung der Awareness – insbesondere in Kleinstunternehmen, kleinen und mittleren Unternehmen sowie Start-ups – als eines der Ziele definiert. Nur durch ein Bewusstsein für die Gefahrenlage können Innovationen gefördert und geschützt werden. Gerne unterstützen wir Sie bei der Sensibilisierung Ihrer Mitarbeiter für das Thema IT-Sicherheit. Wir können eine ganze Bandbreite an Dienstleistungen anbieten, die individuell auf Ihre Bedürfnisse und das eventuelle Vorwissen angepasst sind.
Wie gehen wir dabei vor?
- Bedarfsanalyse: Ermittlung des Schulungsbedarfs basierend auf Rollen, Risiken und aktuellem Wissensstand
- Konzeptentwicklung: Erstellung eines Schulungsprogramms mit passenden Formaten und Inhalten
- Durchführung Basisschulungen: Start mit Grundlagenschulungen für alle Mitarbeitenden und rollenspezifischen Trainings
- Sensibilisierungsprogramme: Implementierung kontinuierlicher Sensibilisierungsmaßnahmen und praktischer Übungen
- Erfolgsmessung: Regelmäßige Wissenstests und Auswertung von Sicherheitsindikatoren
- Optimierung: Anpassung des Programms basierend auf Feedback, neuen Bedrohungslagen oder nach Änderungen der Verordnung
Neben der allgemeinen Schulung der Mitarbeiter in Bezug auf Cybersecurity-Risiken bieten wir auch Schulungen spezifisch zum CRA an. Zum einen schulen wir Ihre Mitarbeiter über den CRA im Allgemeinen. Dabei erklären wir, welche Schritte auf Sie zukommen und wie man die Konformität von Produkten zum CRA sicherstellen kann. Hier gehen wir individuell auf die Wünsche und Fragen Ihrer Angestellten ein.
Zudem ist uns bewusst, dass die praktische Umsetzung des CRAs auch einiges an technischem Verständnis sowohl über das Produkt selbst als auch über IT-Sicherheit voraussetzt. Hier unterstützen wir Ihre Mitarbeiter gerne mit technischen Schulungen in den relevanten Bereichen. Unser Portfolio ist vielfältig und reicht von Risikoanalysen über die Erstellung technischer Dokumentationen bis hin zur Vermittlung von Basiswissen in den Bereichen Security by Design, Security by Default und sichere Updates.
Die Leistung umfasst interaktive Präsenzschulungen, E-Learning-Module und Sensibilisierungsprogramme, die auf den CRA und Ihre Branchenanforderungen zugeschnitten sind. Wir vermitteln Grundlagen der Informationssicherheit, CRA-spezifisches Wissen sowie den Umgang mit Schwachstellen und dem Schwachstellenmanagement. Durch systematische CRA-Schulungen reduzieren Sie das größte Sicherheitsrisiko – den Faktor Mensch – erheblich und schützen kritische Informationen vor unbefugtem Zugriff.
Ihre Mitarbeiter werden zu aktiven Teilnehmern der Informationssicherheit und erkennen Bedrohungen frühzeitig. Die praxisnahen Trainings verbessern die Akzeptanz von CRA-Maßnahmen und fördern die Sicherheitskultur in Ihrer Organisation.
Wir unterstützen Sie bei der intelligenten Verknüpfung der CRA-Anforderungen mit Compliance-Anforderungen, die sich aus anderen Standards und Regularien ergeben. Die Leistung umfasst die Analyse bestehender Standards in Ihrer Organisation sowie die Identifikation von Synergien zwischen dem CRA und anderen Normen und Standards wie ISO 27001, IEC 62443 oder NIS2. Wir erstellen harmonisierte Dokumentationen, die mehrere Standards gleichzeitig abdecken und dabei die besonderen Anforderungen des CRAs berücksichtigen.
Durch die Integration verschiedener Standards reduzieren Sie den Verwaltungsaufwand erheblich und vermeiden redundante Prozesse. Sie profitieren von Kosteneinsparungen durch gemeinsame Audits, einheitliche Dokumentation und geteilte Ressourcen. Die Komplexität für Ihre Mitarbeiter sinkt, da sie nicht mit verschiedenen, unabhängigen Systemen arbeiten müssen. Die integrierte Herangehensweise verbessert die Akzeptanz bei den Mitarbeitern und schafft eine ganzheitliche Sicherheitskultur, die sowohl CRA-Anforderungen als auch andere regulatorische Vorgaben abdeckt.
Wie gehen wir dabei vor?
- Multi-Standard-Analyse: Bewertung Ihres Produkt in Bezug auf regulatorische Anforderungen im Verhältnis zum CRA
- Synergieidentifikation: Ermittlung gemeinsamer Anforderungen
- Integrationskonzept: Entwicklung einer Roadmap für die schrittweise Zusammenführung unter Beibehaltung der CRA-Anforderungen
- Harmonisierte Umsetzung: Erstellung integrierter Prozesse und Dokumentationen, die den CRA und andere Standards abdecken
- Koordinierte Implementierung: Schrittweise Umsetzung der Anforderungen
- Multi-Standard-Audit-Vorbereitung: Koordination kombinierter Assessments und Vorbereitung auf parallele Zertifizierungen
Sollte Ihr Produkt in die „Standard“-Produktklasse fallen, ist es möglich, nach Erfüllung aller CRA-Anforderungen eine Konformitätsbewertung selbst durchzuführen. Das bedeutet, dass diese Prüfung von Ihnen selbst übernommen werden kann und keine Konformitätsüberprüfung durch eine dritte Partei stattfindet.
Wir unterstützen Sie gerne bei dieser internen Prüfung. Anschließend helfen wir Ihnen bei der Anfertigung der notwendigen Dokumentation. Gerne übernehmen wir auch den kompletten Prozess für Sie, sodass Sie sich ganz auf das Erfüllen der Anforderungen konzentrieren können.
Lesen Sie unseren Artikel über ISO 27001 Beratung ohne Bullshit: Warum schnelle Versprechen teuer werden
Warum sollten Sie act digital für die CRA Beratung wählen?
Pragmatischer Ansatz ohne Overhead
Unsere "No Bullshit"-Philosophie bedeutet konkret: Wir implementieren den CRA (Cyber Resilience Act) effizient und praxisorientiert, ohne unnötige Bürokratie oder theoretische Konzepte, die in der Realität nicht funktionieren.
Maßgeschneiderte Lösungen für kleine und mittlere Unternehmen
- Skalierbare Ansätze: Wir passen die CRA Anforderungen an Ihre Produkte an
- Kosteneffiziente Umsetzung: Fokus auf wesentliche Maßnahmen ohne überflüssige Dokumentation
- Effiziente Umsetzung: Strukturierte Projektpläne mit realistischem Zeitrahmen
Fachliche Expertise mit praktischer Erfahrung
- Tiefgreifendes Verständnis der CRA-Verordnung (Cyber Resilience Act)
- Branchenspezifische Kenntnisse
- Ein umfangreiches Expertenteam
Transparente Kommunikation und Zusammenarbeit
- Klare Projektstrukturen: Definierte Meilensteine und Arbeitsergebnisse
- Regelmäßige Updates: Kontinuierliche Kommunikation über Projektfortschritt
- Wissenstransfer: Ihre Mitarbeiter werden befähigt, das ISMS eigenständig zu betreiben
Langfristige Partnerschaft
Wir begleiten Sie nicht nur bis zur Zertifizierung, sondern unterstützen gerne auch bei der kontinuierlichen Verbesserung und Aufrechterhaltung Ihres Informationssicherheitsmanagementsystems.Unser Versprechen
Compliance mit dem Cyber Resilience Act (CRA) ohne unnötigen Ballast - damit Sie sich auf Ihr Kerngeschäft konzentrieren können.
Ihr Weg zur CRA (Cyber Resilience Act) Umsetzung mit uns
1
Kostenfreies Erstgespräch
• Unverbindliche Beratung: Analyse Ihrer aktuellen Situation und Ziele
• Machbarkeitsprüfung: Bewertung von Aufwand und Nutzen für Ihr Unternehmen
• Erste Orientierung: Klärung grundlegender Fragen zum CRA (Cyber Resilience Act)
2
Bedarfsermittlung & IST-Analyse
• Detaillierte Bestandsaufnahme: Erfassung vorhandener Sicherheitsmaßnahmen• Anforderungsanalyse: Identifikation spezifischer Anforderungen
• Ressourcenbewertung: Einschätzung verfügbarer interner Kapazitäten
3
Maßgeschneidertes Angebot
• Transparente Kostenaufstellung: Klare Preisstruktur ohne versteckte Kosten
• Projektumfang: Detaillierte Beschreibung aller Leistungen
• Zeitplanung: Realistische Meilensteine und Projektstruktur
4
Projektplanung & Kick-off
• Detaillierter Projektplan: Strukturierte Roadmap zur Zertifizierung
• Team-Definition: Festlegung von Ansprechpartnern und Verantwortlichkeiten
• Starttermin: Gemeinsame Abstimmung des Projektbeginns
Unser Versprechen
Vollständige Transparenz von Anfang an - Sie wissen genau, was auf Sie zukommt, bevor Sie sich entscheiden.
Unser Versprechen
Effektive ISO 27001-Compliance ohne unnötigen Ballast - damit Sie sich auf Ihr Kerngeschäft konzentrieren können.
Vorteile einer CRA (Cyber Resilience Act) Umsetzung
1. Marktzugang sichern – Neue Geschäftschancen erschließen
Ab 2027 ist der CRA der Mindeststandard für die Sicherheit von Produkten. Ohne Konformität dürfen Sie Ihre Lösungen nicht mehr in der EU verkaufen. Mit einer erfolgreichen CRA-Umsetzung beweisen Sie Ihren Kunden schon heute: Ihr Produkt ist sicher, zukunftsfähig und EU-konform.
2. Risiken minimieren - Kosten sparen
Sicherheitslücken sind teuer - nicht nur finanziell, sondern auch für Ihren Ruf. Der CRA schreibt vor, dass Schwachstellen nun pro-aktiv gefunden, gemeldet und behoben werden müssen. Das kann auch Ihre Kosten senken und der Schädigung Ihres Rufes vorbeugen.
3. Zukunftssicher handeln - Sicherheit gewinnen
Der CRA ist keine Option, er ist Pflicht. Wer die Verordnung nicht einhält, riskiert hohe Bußgelder und ein Marktverbot. Mit einer frühzeitigen Umsetzung stellen Sie sicher, dass Ihre Produkte rechtssicher sind und ohne Unterbrechung vertrieben werden können.
Sind Sie bereit, Ihre Informationssicherheit auf das nächste Level zu heben? Kontaktieren Sie uns jetzt für ein individuelles, kostenfreies Erstgespräch.
FAQ
CRA steht für „Cyber Resilience Act“ (im Deutschen „Cyberresilienz-Verordnung“). Dabei handelt es sich um eine Verordnung des Europäischen Parlaments, deren Ziel es ist, die Cybersicherheit und Cyberresilienz von Produkten auf dem europäischen Markt zu erhöhen.
Die NIS2-Direktive zielt auf das operative Level von Organisationen ab. Es geht darum, die Organisation/Firma als Ganzes „sicherer“ zu machen. Die CRA-Verordnung bezieht sich auf die Produktebene. Es geht um konkrete Anforderungen, die ein bestimmtes Produkt erfüllen muss. Das bedeutet auch, dass jedes einzelne Produkt, das auf dem europäischen Markt vertrieben werden soll, die Anforderungen des CRAs erfüllen muss. Wenn eine Firma also mehr als nur ein Produkt verkauft, muss der CRA auch für mehrere Produkte erfüllt werden.
Im Vergleich zur ISO 27001 handelt es sich beim CRA um eine EU-Verordnung. Das bedeutet, dass die Anforderungen aus dem CRA gesetzlich vorgeschrieben sind. Der CRA bezieht sich im Gegensatz zur ISO 27001 auf die Cybersicherheit von Produkten und nicht auf die organisationsbezogene Informationssicherheit.
Das deutsche Wort „Sicherheit“ lässt sich im Englischen entweder mit „Safety“ oder „Security“ übersetzen. „Safety“ steht vereinfacht für den Schutz vor Unfällen, also etwas, das „aus Versehen“ passiert. „Security“ beschreibt den Schutz vor einem Angreifer. Die ISO 26262 beschreibt Maßnahmen im Bereich Safety. Es geht darum, die Funktionalität von Produkten durch das Einhalten von Methoden und Prozessen im Lebenszyklus zu gewährleisten. Der CRA beschreibt Pflichten, die erfüllt werden müssen, um ein Produkt präventiv vor böswilligen Angreifern zu schützen.
Die CE-Kennzeichnung drückt aus, dass ein Produkt den europäischen Gesundheits-, Sicherheits- und Umweltanforderungen entspricht. Damit ein Produkt die CE-Kennzeichnung erhalten darf, muss es entweder außerhalb des Anwendungsbereichs des CRAs liegen oder diesen erfüllen. Für Produkte mit digitalen Elementen ist die Erfüllung des CRAs also eine notwendige Voraussetzung für den Erhalt der CE-Kennzeichnung.
Vom CRA sind alle „Produkte mit digitalen Elementen“ betroffen. Das bedeutet alle Produkte, die auf dem europäischen Markt verkauft werden, ein digitales Element besitzen und zusätzlich über eine direkte oder indirekte Verbindung (logisch oder physisch) zu einem anderen Gerät oder einem Netzwerk verfügen. Darunter fallen sehr viele Produkte, vom Babyphone bis hin zum Smart Meter, der Smart-Home-Glühbirne, Firewalls, Landmaschinen und Handy-Apps.
Folgende Produkte sind vom CRA ausgenommen:
- Medizinprodukte (inklusive In-vitro-Diagnostika)
- Kraftfahrzeuge mit Typgenehmigung
- Marineausrüstung
- Identische Ersatzteile
- Zivile Luftfahrt
- Produkte für nationale Sicherheit und Verteidigung
- Produkte, die zur Verarbeitung geheimer Informationen genutzt werden
- Prototypen
- Hochrisiko-KI-Systeme
Ja, dies umfasst insbesondere Standalone-Software (wie Betriebssysteme, Anwendungssoftware und Firmware), Embedded-Software (z.B. IoT-Geräte, Industrieanlagen und Verbraucherprodukte) sowie Cloud-basierte Software (wenn sie als Produkt verkauft wird). Nicht betroffen sind nicht-kommerziell vertriebene Open-Source-Software und Softwareprodukte aus Branchen, die vom CRA ausgenommen sind.
Nein, Software, die im Rahmen eines Dienstes bereitgestellt wird, fällt nicht unter den CRA. Das liegt daran, dass der CRA nur für Produkte mit digitalen Elementen gilt.
Für Deutschland fungiert das BSI (Bundesamt für Sicherheit in der Informationstechnik) als Marktüberwachungsbehörde. Das BSI ist damit dafür zuständig, die Durchsetzung des CRAs in Deutschland zu überwachen. Im Falle von Nichtkonformität wird der Wirtschaftsteilnehmer aufgefordert, die Nichtkonformität zu beheben. Geschieht dies nicht, kann angeordnet werden, dass das Produkt vom Markt genommen oder sogar zurückgerufen werden muss. Zudem können Geldbußen verhängt werden, die bis zu 15 Millionen Euro oder 2,5 % des weltweiten Umsatzes betragen.
Die Kosten setzen sich aus verschiedenen Komponenten zusammen: Beratungskosten für die Implementierung, interne Personalkosten und laufende Betriebskosten. Je nach Komplexität des Produkts liegen die Gesamtkosten vermutlich zwischen 5.000 und 100.000 Euro, wobei es bei extrem umfangreichen Produkten auch mehr sein kann.
Der CRA unterteilt Produkte mit digitalen Elementen in drei Klassen: „Standard“, „Wichtig“ und „Kritisch“. Die Klassifizierung des Produkts hat Auswirkungen auf die Art der Konformitätsprüfung.
Derzeit ist nicht klar, ob es im Rahmen des CRAs eine festgelegte Frist für die Erneuerung der Zertifizierung geben wird.
Eine Eigenimplementierung ist theoretisch möglich, aber aufgrund der Komplexität und der spezifischen Anforderungen nicht immer empfehlenswert. Externe Beratung spart Zeit, reduziert Risiken und erhöht die Erfolgswahrscheinlichkeit erheblich.
Der CRA gilt nur innerhalb des Europäischen Wirtschaftsraums. Er hat allerdings extraterritoriale Auswirkungen, da Hersteller weltweit CRA-konform entwickeln müssen, wenn sie ihre Produkte in der EU auf den Markt bringen wollen.
Wir befinden uns momentan in einer Übergangsphase. Der CRA ist bereits 2024 in Kraft getreten. Ab September 2026 ist es EU-weit Pflicht, bekannte Schwachstellen von Produkten sowie Sicherheitsvorfälle proaktiv an die zuständigen Stellen zu melden. Ab Ende 2027 müssen alle Anforderungen des CRAs erfüllt sein, um das Produkt weiterhin im Europäischen Wirtschaftsraum vertreiben zu dürfen.
Die Art und Weise, wie das Konformitätsbewertungsverfahren durchgeführt wird, hängt davon ab, in welche Produktkategorie Ihr Produkt fällt. Haben Sie ein Produkt, das in die „Standard“-Klasse fällt, reicht es, wenn Sie eine interne Kontrolle durchführen. Für Produkte, die der „Wichtig“- oder „Kritisch“-Klasse (bzw. der Vertrauenswürdigkeitsstufe „Mittel“ nach dem europäischen Cybersicherheitszertifikat) entsprechen, ist der Hersteller verpflichtet, eine Konformitätsbewertung durch Dritte durchführen zu lassen.

#nobullshitconsulting
Sehr viele Cyber Security Services, die Sie am Markt einkaufen können, sind überzogen teuer, generisch und schlichtweg qualitativ schlecht.
Wir garantieren Ihnen Expertise, Qualität und Individualität zu einem fairen Preis und „made in Germany“.
Expertise
25 hochqualifizierte und erfahrene Cyber Security Consultants sichern schützenswerte Informationen und realisieren die technische Absicherung von IT-Systemen und Industrieanlagen.
Qualität
Bei allem, was wir tun, hat die Qualität unserer Arbeit und Ergebnisse oberste Priorität. Unser Anspruch ist es für unsere Kunden die beste Cyber Security Firma in Deutschland zu sein.
Individualität
Beratung von der Stange und generische Dokumententemplates erhalten Sie anderswo. Bei allem, was wir tun, legen wir größten Wert darauf, Sie individuell und auf Ihre Bedürfnisse zugeschnitten, zu beraten.

